Bienvenue sur la plateforme GKDY-DSF des e-services des Forces de Défense et de Sécurité

La Direction Centrale du Service du Commissariat des Armées (DCSCA)
Les activités de la Direction Centrale du Service du Commissariat des Armées doivent être mises à la disposition du public, bénéficiaire privilégié de ses prestations.
MESDAMES, MESSIEURS
Heureux de pouvoir communiquer avec vous à nouveau !

Bienvenue sur la plateforme GKDY-DSF

Développé en 2024 par la Direction Centrale du Service du Commissariat des Armées, le General Caddy of the Defence and Security Forces (GKDY-DSF) est « la solution » qui place le numérique au cœur de la gestion qualitative des rémunérations des personnels des Forces de Défense et de Sécurité (FDS), à travers la dématérialisation des processus de création des droits jusqu'à leur extinction.

Grâce à cet outil de consultation, de communication et de transparence, la solde est rendue accessible à tous en un clic.

Le GKDY-DSF offre aux usagers une célérité et une transparence dans le traitement des dossiers.

Cette plate-forme novatrice à l'ère du temps constitue une pupille de la DCSCA au service des FDS.

Elle permet entre autre de consulter la solde , d'obtenir des documents et offre la possibilité de suivi des dossiers.

Loggez-vous en masse pour votre pleine satisfaction.

La DCSCA, "Plus loin avec vous par le service ..."

IM Hervé Koffi Bertrand DOSSOU-YOVO

Directeur Central du Service du Commissariat des Armées

Merci à vous tous.
Missions et attributions

Le Cabinet est chargé de :

  • Superviser la gestion du budget de fonctionnement de la Direction centrale
  • Préparer, exécuter le budget de fonctionnement du cabinet et en assurer l'évaluation
  • Gérer le parc automobile et les moyens généraux de la Direction centrale
  • Assurer le suivi de la comptabilité budgétaire et financière de la Direction centrale
  • Produire les rapports des réunions du comité de direction
  • Assurer la communication et les relations publiques de la Direction centrale
  • Assurer l'archivage et l'actualisation de la documentation de la Direction centrale
  • Diffuser l'information au sein du service du commissariat des armées
  • Mettre en œuvre le contrôle interne budgétaire, financier et comptable au sein de la Direction centrale
  • Accomplir toute autre mission ordonnée par le Directeur central

Le Cabinet comprend :

  • Un secrétariat particulier
  • Un secrétariat administratif
  • Une cellule étude et pilotage
  • Une cellule de l'informatique et des communications

La Direction de l'Organisation et des Ressources Humaines est chargée de :

  • Élaborer les objectifs et le cursus de formation du personnel du service du commissariat des armées
  • Conduire la formation du personnel du service du commissariat des armées
  • Veiller à la gestion prévisionnelle des emplois et des compétences du personnel du service du commissariat des armées en liaison avec les services gestionnaires des ressources humaines des différentes armées
  • Élaborer le plan de mutation des personnels du service du commissariat des armées
  • Préparer les actes de nomination et de mutation du personnel du service du commissariat des armées
  • Assurer le service général de la Direction centrale
  • Gérer les affaires d'ordre social
  • Préparer, exécuter le budget de fonctionnement de la Direction et en assurer l'évaluation
  • Mettre en œuvre le contrôle interne budgétaire, financier et comptable au sein de la direction

La Direction de l'Organisation et des Ressources Humaines comprend :

  • Un secrétariat
  • Une division administration du personnel
  • Une division organisation et formation

La Direction de l'Audit aux Armées et de la Réglementation est chargée de :

  • Préparer et conduire les missions d'audit au sein des Forces armées béninoises
  • Coordonner l'élaboration de la réglementation dans les domaines de compétence du service du commissariat des armées
  • Émettre des avis juridiques sur les matières spécifiques au service du commissariat des armées
  • Effectuer la vérification des comptes, la surveillance administrative et le contrôle de gestion des formations et des organismes des Forces armées béninoises
  • Préparer, exécuter le budget de fonctionnement de la direction et en assurer l'évaluation
  • Mettre en œuvre le contrôle interne budgétaire, financier et comptable au sein de la direction

La Direction de l'Audit aux Armées et de la Réglementation comprend :

  • Un secrétariat
  • Une Division audit aux armées
  • Une Division règlementation

La Direction du Soutien de l'Homme est chargée de :

  • Réaliser des études et recherches d'ordre technique relatives aux spécifications des matériels du service du commissariat des armées
  • Centraliser les besoins des Forces armées béninoises en effets d'habillement, de couchage, de campement, d'ameublement et de matériels de subsistances
  • Proposer un plan d'acquisition et de dotation du personnel et des formations des Forces armées béninoises, en matériels d'habillement, de couchage, de campement, d'ameublement et de subsistances
  • Assurer la réception, le stockage, la conservation, la distribution et l'élimination des matériels du service du commissariat des armées
  • Constituer les stocks de matériels de la réserve < guerre >
  • Codifier tous les matériels en service relevant du service du commissariat des armées
  • Conduire des opérations d'achats et d'acquisitions diverses
  • Mettre en œuvre la politique d'alimentation de la troupe
  • Constituer et gérer les stocks des rations de combat
  • Assurer la tutelle technique des ordinaires
  • Contrôler l'hygiène et la qualité des prestations fournies par les ordinaires
  • Préparer, exécuter le budget de fonctionnement de la direction et en assurer l'évaluation
  • Mettre en œuvre le contrôle interne budgétaire, financier et comptable au sein de la direction

La Direction du Soutien de l'Homme comprend :

  • Un Secrétariat
  • Une Division Habillement, Couchage, Campement, Ameublement et Subsistances (HCCAS)
  • Une Division alimentation

La Direction du Budget est chargée de :

  • Piloter le processus budgétaire dans les Forces armées béninoises
  • Assurer la mise en place des ressources budgétaires
  • Assurer le suivi de l'exécution du budget des composantes des Forces armées béninoises
  • Administrer les droits financiers individuels
  • Préparer, exécuter le budget de fonctionnement de la direction et en assurer l'évaluation
  • Mettre en œuvre le contrôle interne budgétaire, financier et comptable au sein de la direction

La Direction du Budget comprend :

  • Un secrétariat
  • Une Division planification et budget
  • Une Division droits financiers individuels

La Direction de la Solde et des Finances est chargée de :

  • Assurer le traitement et le paiement de la solde et des accessoires de solde aux personnels des forces de défense et de sécurité ainsi qu'aux personnels civils de la défense
  • Conduire les procédures exceptionnelles de mise en place de fonds au profit des Forces armées béninoises
  • Assurer la perception, la conservation, et le maniement des fonds mis à disposition des Forces armées béninoises
  • Assurer la tenue de la comptabilité des fonds
  • Procéder au recouvrement des créances en vertu des engagements contractés par les administrés
  • Participer à la préparation du budget du Ministère de la Défense Nationale en liaison avec la Direction du budget
  • Contribuer à la revalorisation des droits financiers individuels
  • Préparer, exécuter le budget de fonctionnement de la direction et en assurer l'évaluation
  • Mettre en œuvre le contrôle interne budgétaire, financier et comptable au sein de la direction

La Direction de la Solde et des Finances comprend :

  • Un secrétariat
  • Une Division de la solde
  • Une Division des finances

La Direction des Organismes d'Intérêts Privés est chargée de :

  • Mettre en œuvre la politique d'organisation et de gestion des organismes d'intérêts privés
  • Assurer le suivi des activités des organismes d'intérêts privés
  • Garantir des prestations spécifiques dans les domaines de la restauration, de l'hébergement, de l'hôtellerie et des loisirs
  • Offrir des prestations d'hôtellerie, de restauration, et de loisirs à but non lucratif aux personnels des forces de défense et de sécurité ainsi qu'aux personnels civils de la défense nationaux et étrangers
  • Stocker et distribuer les matériels mis à disposition en liaison avec la Direction du soutien de l'homme
  • Préparer, exécuter le budget de fonctionnement de la direction et en assurer l'évaluation
  • Mettre en œuvre le contrôle interne budgétaire, financier et comptable au sein de la direction

La Direction des Organismes d'Intérêts Privés comprend :

  • Un Secrétariat
  • Une Division hotellerie-loisirs
  • Une Division matériels des organismes d'intérêts privés

Les directions régionales du service du commissariat des armées sont des structures déconcentrées de la Direction centrale du Service du Commissariat des Armées. Elles sont implantées de manière à garantir un soutien de proximité aux formations de leur zone de responsabilité, dans les domaines de l'administration financière, du budget et du soutien de l'Homme.

Une direction régionale du service du commissariat des armées comprend :

  • Un secrétariat
  • Un bureau soutien
  • Un bureau contrôle
  • Un bureau Budget et Finances

Le Centre de formation du service du commissariat des armées est le cadre de formation du personnel du service du commissariat des armées.

Un arrêté du ministre en charge de la défense nationale fixe les attributions, l'organisation et le fonctionnement du Centre de formation du service du commissariat des armées.

Les divisions commissariat des états-majors d'armées et les directions administration et finances des organismes interarmées sont des structures déconcentrées de la Direction centrale du service du commissariat des armées sous sa tutelle technique.

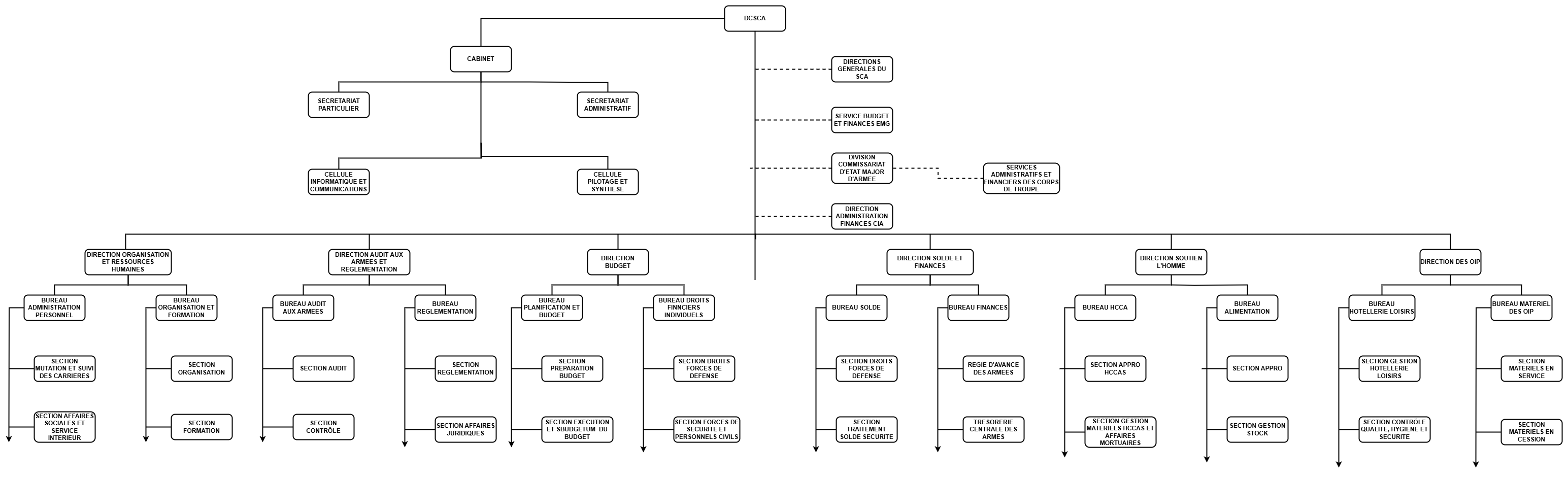
Organigramme
Fortunet Alain NOUATIN
Ministre de la Défense Nationale
Fructueux Candide Ahodegnon GBAGUIDI
Chef d'état-Major Général de l'Armée Béninoise
Hervé DOSSOU-YOVO
Le Directeur Central du Service du Commissariat des Armées (DCSCA)
Organigramme détaillé
Organigramme DCSCA
STRUCTURES ET PERSONNES RATTACHéES
DIRECTIONS OPÉRATIONNELLES
La Direction centrale du Service du Commissariat des Armées comprend :
  • un Cabinet (CAB)
  • une Direction de l'Organisation et des Ressources Humaines (DORH)
  • une Direction de l'Audit aux Armées et de la Réglementation (DAAR)
  • une Direction du Budget (DB)
  • une Direction de la Solde et des Finances (DSF)
  • une Direction du Soutien de l'Homme (DSH)
  • une Direction des Organismes d'Intérêts Privés (DOIP)
Structures déconcentrées :

Outre les directions techniques citées précédemment, la Direction centrale du Service du Commissariat des Armées comprend :

  • des Directions régionales
  • un Centre de Formation du Service du Commissariat des Armées (CFSCA)
  • des divisions commissariat des Etats-majors d'armées, des directions d'administration et des finances des organismes interarmées et un service budget et finances de l'Etat-major général
  • des services administratifs et financiers des formations des Forces armées béninoises
TEXTES ET LOIS